Camera Remote App Redesign

Independent study

Redesign of FujiFilm’s Camera Remote app which will align the app closer to the company’s standards of “innovation” and “cutting edge technically” by updating the interface to enhance the user experience and make it more intuitive.

Business Objectives

Align product closer with brand standards of cutting edge technology resulting in increased customer satisfaction in usage of FujiFilm products.

My Role

Gather insight on the highest priority pain points for existing users and use research data to drive design solutions in building a Hi-Fidelity Prototype MVP.

Overview

Role

UX Researcher, UX/UI Designer, Product Designer

Tools

Figma, FigJam, Illustrator, Photoshop, Zoom, Notion

Problem

  • Consistent user dissatisfaction with over 30,000 ratings & reviews over the years.

  • Not aligned with company’s standards and “commitment to cutting edge technology” does not “address the true needs of our global customers.”

  • Users are have trouble figuring out what they need to do to connect the camera as the UI is not intuitive and has several accessibility concerns.

Duration

4 weeks

Solution

  • Redesign the UI using a familiar system to users and address accessibility issues.

  • Design a new user onboard flow that is intuitive, gives users confidence and eases the cognitive load in using new app.

  • Redesign flows of pairing a new camera and importing photos demonstrating better user control and familiarity with design changes.

Why a redesign???

FujiFilm is a brand that prides itself in its commitment to cutting-edge technology through continuous innovation while addressing the true needs of its users.

To the right are screenshots taken from FujiFilm’s websites that lay out the brand statements.

  • All new FujiFilm cameras have wireless capabilities meaning the application is now on the front with other FujiFilm products.

  • UX/UI of the current app does not line up with FujiFilm standards.

(click to enlarge)

Discovery & Research

Research Plan

The discovery phase of the project started off with outlining a basic research plan thinking about and deciding which methods of research should be conducted to gain the most useful insight in driving the design solutions for this project.

Competitive Analysis

A competitor analysis was done to get a lay of the and land and evaluate competitor apps in what the did and did not do well.
The findings were kept in mind when ideating potential design solutions for the redesign of the FujiFilm Camera Remote App.

Existing ratings & Reviews

Research into existing ratings and reviews was also done by looking into both major app marketplaces (Apple Store and Google Play Store) to get an idea of how users were feelings and what obvious pain points could be pointed to.
At over 30,000 reviews between both app stores, the application averaged a 1.45 out 5 stars with plenty of user testimonials going over pain points experienced while using the app.

User Survey

A user survey was deployed to help identify the target audience and help highlight any existing pain points and gain insight to ideate design solutions based on actual user needs.

32 participants filled out the survey. Questions ranged from photography expertise level, preferred brands, most important features, experiences with existing apps, demographics and other related topics.

Link to full survey results.

Main Takeaways:

  • 80% of participants indicated most important features to them are importing photos and using the app as a remote shutter release.

  • Only ~25% of participants currently use app consistently.

  • Casual users indicated that overall experience could be better with a better tutorial because connecting the camera is a hassle.

Define

To start defining a clear target audience to drive the design solutions, primary and secondary user personas were defined using demographic data as well insights from existing online reviews.

The personas were used as tools in generated the user stories that help clearly define user’s needs which were about

User Stories

With the research gathered and analyzed, there were a few obvious pain points that lead to various ideas about potential design solutions.

Of those, I decided to make the scope of the project revolve around:

  • Incorporating an intuitive user interface that enhances the user experience.

  • Creating an optimal and helpful onboarding process that makes sure that the user knew how to troubleshoot issues of pairing a new device and adding photos.

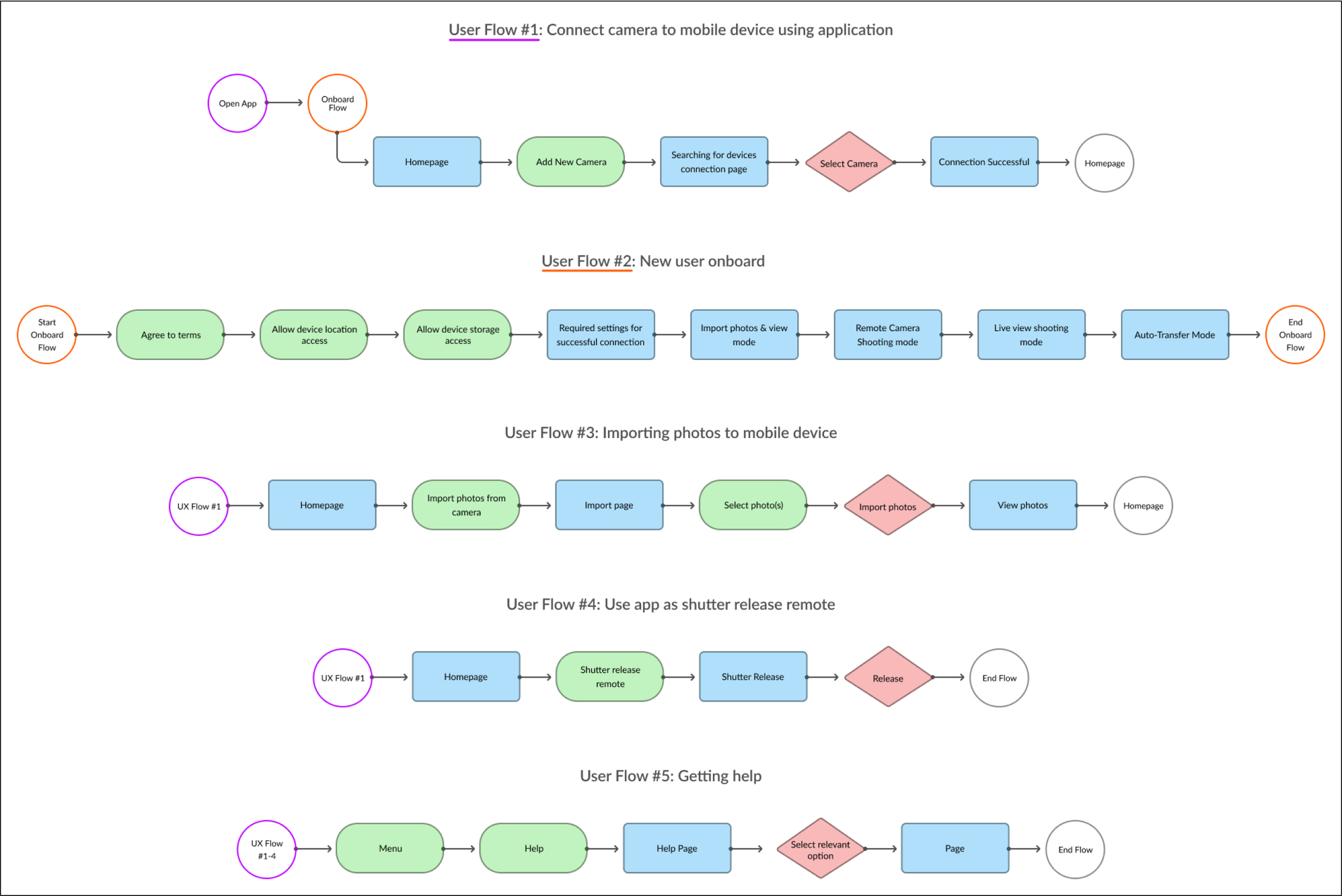
User Flows

The user flow solutions were driven by research data which showed that the participant’s most important app features and pain points which revolved around:

  • Importing photos to a mobile device

  • Using the app as a remote shutter release.

  • Successfully connecting the camera to the app

Flow Sketches

I began by rough sketching out basic details and laying out user goals and questions as well as what was required from both the product and application in order for the tasks in the user stories to be successfully achieved.

Digital Iterations

Develop

Wireframes

Sketches

Basic sketches were done in continuation of user flow sketch exercise to start developing the wireframes.

The most basic components of each screen were drawn out with focus on developing the layout and spacing on a grid system.

The grid would help establish a clear visual hierarchy that would enhance the user experience.

Digital Iterations

Icon Evolution: Before & After

Branding & Identity

Current App Icon:

A clear weakness that stuck out during the initial research phase was how the app’s visual design and user interface does not enhance the user experience as much it could.

The app icon is also visually outdated along with the app’s UI, something that is at odds with FujiFilm’s strong brand statement of continuous innovation.

A simple fix that has the opportunity to emphasize the familiarity of the brand in another one of its products.

Current app icon

Deliver

High-Fidelity Mockup

With a redesigned app icon and a basic style guide now setup, I took the mid-fi wireframes and started developing the high-fidelity screens.

With a goal of creating an intuitive and familiar user experience, I used Google’s Material Design System as a reference in the design solutions.

View Clickable Prototype
View Full Case study

Final thoughts & Next steps

Next Steps

  • Analyze usability test results and look for patterns in feedback for potential refinements in the next iteration.

  • Update prototype with 1-2 new UX flows with tasks that allow for more user error during round 2 of usability testing.

  • Perform a Heuristic Evaluation on next prototype iteration to text for accessibility.

Thoughts & Conclusions

Having completed the initial project scope I was satisfied with the overall outcome of the project. As a user who would fall under the target audience for this product I feel the redesign/evolution of the application is definitely an upgrade to both the UX and UI in having them compliment each other.

The improvement of accessibility to the UI makes the flow and functionality much more intuitive and less intimidating to new users.

Having said that, with the completion of initial scope it is clear to me that there are some areas of improvement that could be addressed. The first one being that my initial project scope may have been too narrow and that I could have included some additional user flows in the prototype. However, the application serves a pretty specific purpose and I think I did a good job of laying out the core functions of the app for this project.

Another area to improve on was the fact that the usability tests conducted did not have much room for user error which possibly led to less valuable insights in user pain points from a testing stand point.

Previous
Previous

Angel City Divers