Louvre AR

Independent Team Study

Louvre AR is a product designed to enhance the user experience for solo visitors of the Louvre Museum.

The app leverages augmented reality (AR) technology to provide an engaging and immersive way for users to explore the museum's vast collection of artwork.

View AR Prototype

Overview

Problem

The Louvre, one of the most famous art museums in the world, wants to create a better experience for their guests.

They have received positive feedback about visitors who have joined group or private tours, but are looking for ways to improve the experience for individuals who are visiting by themselves or with friends.

Solution

Create a delightful and informative experience for users who wish to enjoy the Louvre Museum independently, without relying on extensive text-based information or guided tours.

Leveraging augmented reality technology to:

  • Provide users with interactive and educational content that brings the artwork to life.

  • Encourage more users to visit the museum.

Project Scope

Focus initial sprint iteration on developing and refining the AR user flow in ZapWorks then switch efforts onto developing user flow and UI for Louvre AR app. We can then move onto the user testing/refinements phase.

Target Audience

Individuals who prefer to visit the museum alone and have limited knowledge about art.

Roles

Joseph Martin - UX Researcher, UX Designer, UI Designer, 3D Development, Product Designer

Zhané Leavey - UX Researcher, UX Designer, UI Designer, Product Designer

Cayman Robson - UX Researcher, UX Designer, Content Strategy, UI Designer, Product Designer

Duration

2 Weeks

Tools

Figma, FigJam, ZapWorks, Adobe Creative Suite, Google Workspace

Understanding our users

User Persona

A user survey was conducted to better understand the users and determine our target audience. We aimed to understand previous experiences with AR technology, what type of information should be included in AR interactions, and identify any potential pain points.

The results of the survey were also used to help generate our user persona’s demographic, behaviors, and frustrations.

User Journey Map

We put ourselves in the shoes of the user to understand the journey they might take when visiting a museum alone and using Augmented Reality technology to enhance their experience.

We created a user journey map to outline their possible thoughts, pain points, and experiences, and brainstormed potential opportunities to improve this experience.

User Stories

Using the insights gathered until this point, we were able to identify user needs and brainstormed potential solutions to the most critical pain points. From those we were able to generate user stories that would lead us to the most useful solution bases on user needs.

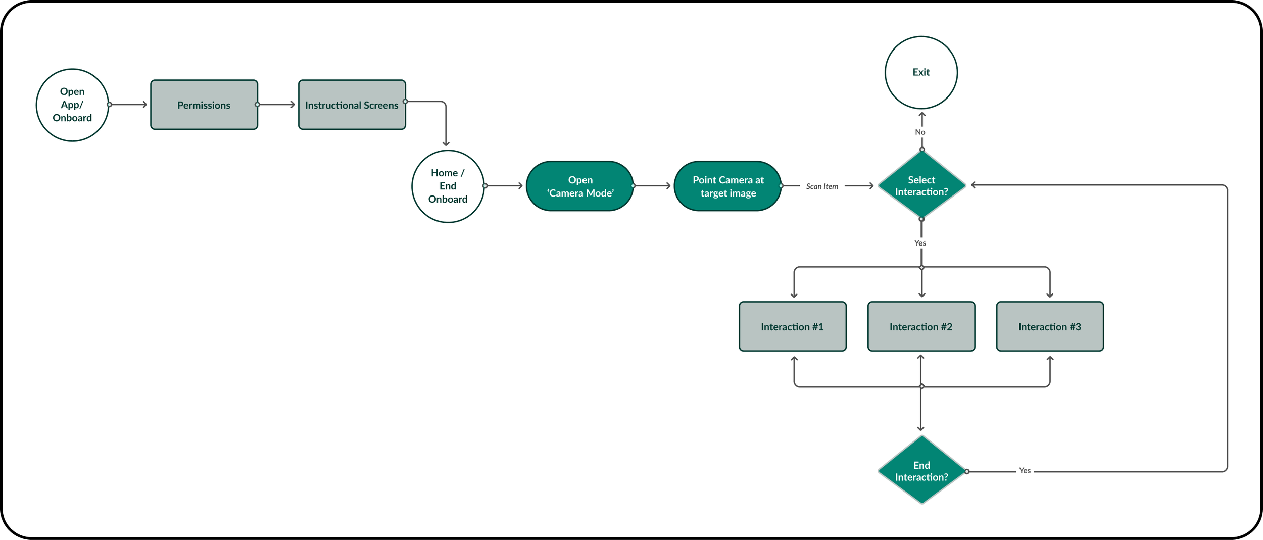
User Flow

Keeping the user stories in mind, a user flow was constructed thinking of the overall flow that a new user would go through when opening the app for the first when visiting the Louvre.

Sketching Solutions

Based on user survey feedback and what users identified as important to them in a museum experience, we decided on what content should be included in the AR technology experience and began to sketch out the initial iterations of what the product might look like.

As a team, we began sketching out different versions of what the user flow might look like when using this AR Technology at the Louvre Museum.

After individually sketching our own ideas, we did “stand-ups” to talk through the different sketch options and give feedback before deciding on the best ideas to work.

Brand & Identity

A mood board and style guide were created by referencing the official Louvre website to match existing styles in typography, colors, edges, and overall visual style to create a seamless and familiar experience for users.

Mood Board

Style Guide

AR Prototype Mockups

Using ZapWorks, we created a prototype of the AR user flow which is activated with the scan of QR code.

AR Prototype

Follow the instructions below to view the AR interaction prototype created in ZapWorks.

Next Steps

  • Design the UI of app that host AR interactions.

  • Add additional artwork and relevant interactions to the app.

  • Conduct user testing on the app to get user feedback to enhance their experience

Thoughts & Conclusions (So far)

  • ZapWorks AR technology is limited and causes noticeable compression of information cards/images in the AR prototype. To stay in scope we left it is as is for the purpose of the case study.

Previous
Previous

Prepped

Next
Next

Alexa Voice app for AirBnb